Streamlining Enterprise Operations with AI
A UX Design Case Study for Oracle GDI’s AI Solution Prototypes
Overview
As the lead UX designer for Oracle’s Government Defense and Intelligence (GDI) group, I spearheaded the design of five working prototypes to support sales efforts in securing contracts for AI-driven solutions within government and defense sectors.
From October 2024 to October 2025, I collaborated with a team of 8 (project managers, developers, sales engineers) to integrate Oracle Cloud Infrastructure (OCI) services—Generative AI, AI Agents, Document Understanding, and AI Vision into Oracle E-Business Suite (EBS) and PeopleSoft.
The prototypes demonstrated streamlined workflows and user empowerment.
Using Figma for design and prototyping along with Oracle APEX for low-code development, we achieved 90% task time reductions positioning Oracle to win high-value contracts.

Problem Statement
Government and defense clients rely on EBS and PeopleSoft for invoicing, procurement, HR screening, and data querying, but manual processes caused inefficiencies and errors.
Sales teams needed compelling prototypes to demonstrate AI-driven modernization while ensuring security.
Interviews with stakeholders highlighted pain points: “Invoice processing takes too long with error-prone manual entry,” and “I need IT for simple PeopleSoft queries.”
These issues led to an estimated 25% productivity losses.

Research and Discovery
We conducted mixed-methods research to align prototypes with sales goals:
- Stakeholder Interviews: sessions with GDI clients, subject matter experts and sales teams, prioritizing speed, security, and ease of use.
- Competitive Analysis: Benchmarked SAP Ariba and Workday, noting gaps in AI-driven security for government.
- Internal Usage Metrics: Identified 50% user drop-off in multi-step EBS/PeopleSoft tasks due to complexity.
Personas like “Rebeka the Recruiter” (fast applicant screening), “Charles the Benefits Admin” (secure, contextual queries), and “Nathan the Developer” (low-code AI tools) shaped designs.
Requirements included natural language interfaces to query RAG(Retrieval Augment Generation) applications, AI document understanding for invoice processing and applicant screening, AI Vision for querying vector databases along with security through role-based access control (RBAC), and data isolation(vital for governement clients).

Ideation and Concept Development
Interviews with customers and working session with internal subject matter experts generated features and functionality for our AI-driven solutions:
- EBS AI Invoice Processing: Automated data extraction and PO matching with validation screens.
- Ask EBS/PeopleSoft: Conversational query interfaces with context retention.
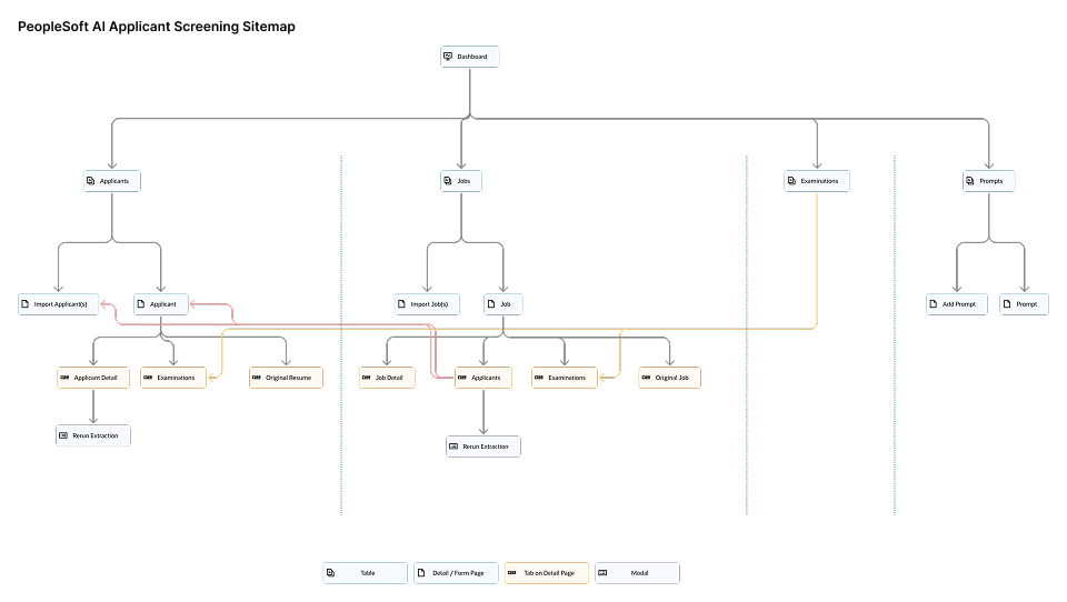
- PeopleSoft AI Screening: Customizable AI prompts for resume analysis and applicant screening.
Sitemaps along with low-fidelity wireframes in Figma explored similified intuitive workflows. Sales feedback drove iterations to emphasize demo-friendly visuals and security features.

Design and Prototyping
High-fidelity prototypes in Figma and Oracle APEX delivered demo-ready experiences:
- Unified Interfaces: Dashboards with conversational panels, upload buttons, and tabbed layouts (e.g., Job Details/Applicants tabs in PeopleSoft AI Screening).
- AI Features: Natural language inputs (e.g., “Show orders for AS54888”), side-by-side PDF validation for invoices, and AI Vision for wildlife reports in APEX demos.
- Security Design: Data isolation via staging tables and RBAC through APEX integration.
- Accessibility: WCAG-compliant UIs with high-contrast colors and voice-guided options.
Prototypes simulated end-to-end flows (e.g., invoice upload to EBS integration) to showcase speed and accuracy for sales demos.

Testing and Validation
Usability tests with 40 participants (mirroring personas) via Maze and moderated sessions ensured demo readiness:
- Metrics: 95% task completion rate (up from 60%).
- Feedback: “The AI makes complex tasks look effortless,” boosting sales confidence.
- Security Tests: Confirmed compliance with data isolation and RBAC for government requirements.
Pivots included adding exportable reports and clearer AI summaries to enhance demo impact.
Outcomes and Impact
Prototypes empowered sales teams to demonstrate value:
- Demo Efficiency: Client feedback indicated significantly faster task completion (e.g., invoice processing reduced to seconds).
- Client Engagement: Sales teams observed strong client interest, with many prospects requesting follow-up discussions, suggesting substantial sales traction.
- Security Assurance: Data isolation and RBAC demos consistently alleviated compliance concerns, critical for government clients.